“津旅时光号”开行 京津文旅跨界体验正式上轨
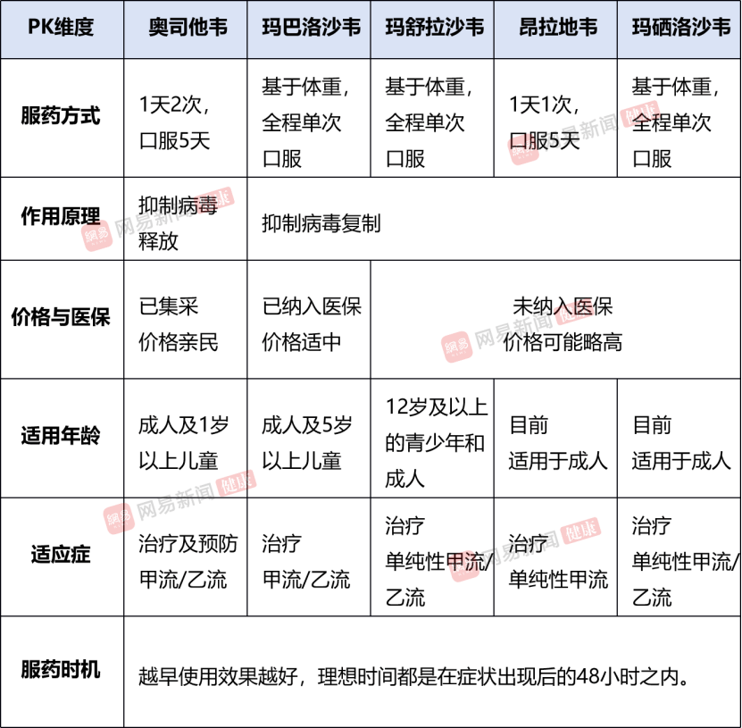
流感抗病毒口服药怎么选?专家详解多款“流感神药”差异
中央农村工作会议部署2026年“三农”工作 强调加快推进农业
“艺启新年2026·798之夜”跨年活动点亮北京798艺术区
印度首次试射“皮纳卡”远程制导火箭弹 最大射程达120公里
敦煌新年灯会亮灯 千盏花灯点亮丝路古城
男性生殖健康必看:十招让精子变身Superman
长江十年禁渔显成效 渔业生态恢复与渔民保障同步推进
潮涌舟楫连两岸 情满海峡暖通途
人民海军又一艘052D型导弹驱逐舰亮相
海南全岛封关首个元旦假期迎旅游热潮 机票、酒店、免税购物齐增
水银体温计将全面停产 一段“国民记忆”走向谢幕